行业要闻 > 正文
民航局最新公告
5月1日起,所有新生产无人机应具备运行识别发送功能!
03-07   通航圈      关键字:5月1日起 新生产无人机 应具备 运行识别 发送功能      浏览量:
3月6日,民航局发布《关于民用无人驾驶航空器系统网络式运行识别有关事项的公告》及附件《无人机网络式运行识别模块要求》,进一步落实5月1日起施行的强制性国标《民用无人驾驶航空器系统运行识别规范》相关要求(5月1日起施行,最长3年过渡期!民航局发布《民用无人驾驶航空器系统运行识别规范》解读+问答+图解)。
  3月6日,民航局发布《关于民用无人驾驶航空器系统网络式运行识别有关事项的公告》及附件《无人机网络式运行识别模块要求》,进一步落实5月1日起施行的强制性国标《民用无人驾驶航空器系统运行识别规范》相关要求(5月1日起施行,最长3年过渡期!民航局发布《民用无人驾驶航空器系统运行识别规范》解读+问答+图解)。后续,民航局将在 UOM 首页 “运行识别信息报送查询”栏目中对已完成系统对接的无人机型号予以公布并动态更新,未实现对接的设备型号将影响飞行活动实施。
  公告表示,民航局通过UOM开展网络式运行识别信息接收与处理工作。
  ——对新生产无人机:
  自2026年5月1日起,所有民用无人驾驶航空器系统 (以 下简称 “无人机”)生产厂家应确保其生产、销售的无人机具备运行识别发送功能且技术规范完全符合 GB46750-2025《民用无人驾驶航空器系统运行识别规范》的要求(5月1日起施行,最长3年过渡期!民航局发布《民用无人驾驶航空器系统运行识别规范》解读+问答+图解)。
  运行识别信息由无人机直接向 UOM 发送,无人机应在依靠自身 动力飞行的全过程中保持运行识别信息的自动持续发送,且不应 具备关闭发送的功能。
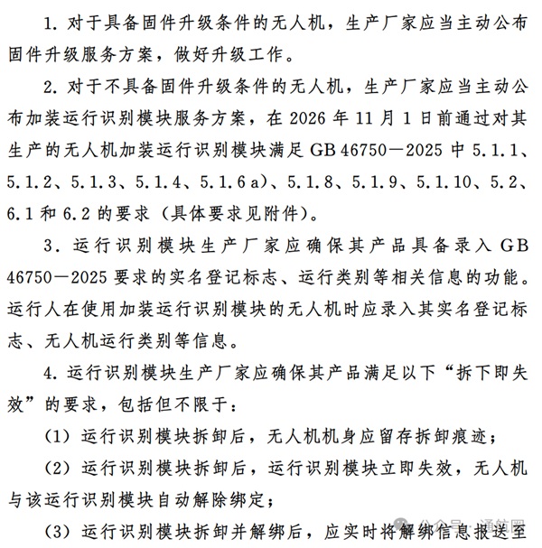
  ——对存量无人机:
  对于2026年5月1日之前已销售的无人机,生产厂家应当 按以下要求进行升级改造:
  在系统衔接上,公告要求无人机生产厂家应主动开展与 UOM 对接联调与验证工作, 以实现网络式运行识别信息的报送。具体对接要求可通过 UOM “运行管理-运行识别信息报送”查看。对于 GB46750-2025《民用无人驾驶航空器系统运行识别规范》发 布之前已经向 UOM 报送飞行动态数据的无人机型号,按照对接 要求完成适配改造后开展系统对接。
  民航局在公告中表示,民航局将在 UOM 首页 “运行识别信息报送查询”栏目中, 对已完成系统对接的无人机型号予以公布并动态更新,未实现对接的设备型号将影响飞行活动实施。

微信扫描二维码,关注公众号。

相关新闻: