外出安全指南二
2008/5/5 11:13:00 www.gov.cn 本站编辑 关键字:安全知识
浏览量:
·搭车前要事先了解乘车路线。
乘驾车安全
1.乘车安全常识
·搭车前要事先了解乘车路线。
·外出乘公交,事先备好零钱,以免在车上财物露白。
·上下公交车时,人多拥挤,若遇故意推挤和借机靠近之人,一定要注意防范。
·夜间搭车不要独自在荒凉处下车,以免给歹徒可乘之机。
·乘公交车时,应将皮包和贵重物品放在身前或自己视线范围内,以防歹徒趁乱扒窃。
·车上若遇陌生人搭讪,应避免谈论家中经济、财务状况及生活作息等。
·扒手最容易下手的部位是乘客的外衣兜、后裤兜、背包、腰包、手提袋等,这些部位最好不要放钱或手机等贵重物品。
·购长途车票和火车票别找票贩子。
·乘车别闷头大睡或接受陌生人的烟酒、饮料等,免得下车时才发现自己“身无分文”。
·乘客一旦发现钱物被窃,应一面注意身边乘客,一面通知售票员紧闭车门,并尽可能及时报警。
·乘车遭遇性骚扰,一定要大声呼救求援。
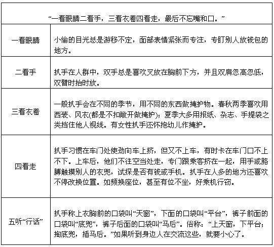
乘车如何慧眼识别扒手?

2.驾车安全常识
·车内不要存放贵重物品。
·离车时关好门窗。
·车辆尽量停放在有人值守的停车场地。
·路遇堵车、红灯时不要被陌生人吸引注意力而导致车内物品被窃。
相关专题:
相关新闻:
加载中...
加载中...
