本设计旨在制作出一种功能强大的报警系统,在出现紧急情况时能及时通知当事人,即便其不在现场附近,并自动呼叫报警。相比普通的报警器,本设计将重点放在远程语音报警上,只要接上适当的传感器就可组成防盗报警、火灾报警、煤气泄露报警等多功能报警系统,并附加实现一些智能控制功能,赋予报警系统更强大和完整的功能,以满足人们对安全报警的需求。本系统基于电话网络但是与电话互相独立不会影响电话的正常使用,并通过语音提示操作,人机交互友好。
原文位置系统原理及系统框图
原文位置本系统主要包括电话自动摘机和挂机电路,DTMF信号收发电路,语音提示电路,报警电路,键盘显示电路,人体信号检测电路,编码电路,无线发射电路,以及作为主核心的单片机控制电路,系统结构框图如图1所示。我们设定报警部分为本系统主体工作部分,即实时监控房内安全情况,在软件上表现为主循环,当有振铃信号或设定信号时才中断去执行相应操作。在此我们需要对人体的红外辐射敏感并且抗干扰(如小动物等)的传感器,为此我们选用被动式热释电红外探测器,并在它的辐射照面覆盖特殊的菲尼尔滤光片,使环境的干扰受到明显的控制作用。设定部分的功能是存储报警时需要拨打的号码,并设定主人身份验证密码。为了系统的简洁采用液晶屏显示。

图1系统结构框图
当红外线人体检测电路检测到有人体入侵时,编码电路将该检测探头的地址编码,并且经过无线发射电路将检测到有人体入侵的探头的地址发送给无线接收电路,经CPU译码后,LED显示报警地址,同时发出声光报警或者向主任拨打预先设定的电话进行报警。
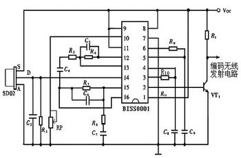
信号检测电路
信号检测电路主要由热释电红外检测探头SD02和BISS0001信号处理电路组成。
信号检测电路如图2所示。配以滤波镜片和阻抗匹配用场效应管组成的热释电红外传感器,以非接触方式检测出来自人体的红外辐射并将其转换成电信号,经BISS0001中的运放N1的前置放大、运算放大器N2的第二级放大,将直流电位抬高为内置电压Um后送到由比较器N4、N5组成的双向鉴幅器,检出有效触发信号Us。由于内置电压UH≈0.7UDD、UL≈0.3UDD,当UDD=5V时,可有效地抑制±1V的噪声干扰。N3作为条件比较器,当输入电压Uc小于内置电压UR(≈0.2UDD)时,N3输出为低电平封住了Us向下级递送。而当Uc>UR时,N3输出为高电平,打开与门N7,此时若有触发信号Us的上跳变前沿到来,则可启动延时定时器,同时Uo输出为高电平。比较器的域值选取很重要,域值太低易误报,太高则灵敏度低。

图2信号检测电路
在定时周期Tx内,BISS0001的输出端2为高电位,则晶体管VT1饱和导通,其集电极为低电位,将这一信号送到由单片机及无线发射电路组成的编码及无线发射电路,接到编码用的单片机的P0.0口,单片机将该探头编码后通过无线发射;在Tx结束时,BISS0001进入封锁周期Ti,其输出端变为低电平,晶体管截止,其集电极为高电平。BISS0001的1脚(A端)与电源相连,使信号检测电路处于重复触发。Tx定时间隔可由BISS0001的3脚和4脚上所接的电阻和电容来确定。信号检测探头仰角可在120°范围内调节,并通过改变仰角来进行实际探测距离的调节,我们可通过实际测试来调整,也可以调整信号检测电路中的可调电阻RP来调整探头的检测距离,本设计电路可探测距离为30m。
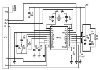
编码电路与无线收发射模块
编码电路和无线发射电路由单片机和收发一体芯片nRF401组成,其电路外围元件少,电路简单。
本设计中采用挪威Nordic公司新推出的集发射接收为一体的nRF401无线数传芯片,它是一个为433MHzISM频段设计的真正单片机UHF无线收发芯片,采用FSK调制解调技术。采用高增益天线的情况下传输距离可达3000m。
编码及无线收发射电路如图3所示。通过AT89C51的P2.0口控制射频芯片的PWR_UP,使其为“1”时表示进入正常工作模式,为“0”时表示进入待机模式;P2.2接射频芯片的CS,控制发送接收频率,为“1”表示工作频率为434.32MHz。为“0”表示工作频率为433.92MHz。P2.1控制射频芯片的TXEN端,使其为“1”表示进入发送模式,为“0”表示进入接收模式。

图3无线收发射电路
MT8880与AT89C51及语音电路的接口
DTMF信号发送/接收电路采用MITEL公司推出的专门用于处理DTNF信号的专用集成电路MT8880芯片,不仅具有接收和发送DTMF信号的自动拨号功能,还可以检测电话干线上拨号音、回铃音和忙音等信号音。适合与单片机接口,外围电路简单。
相关专题:
